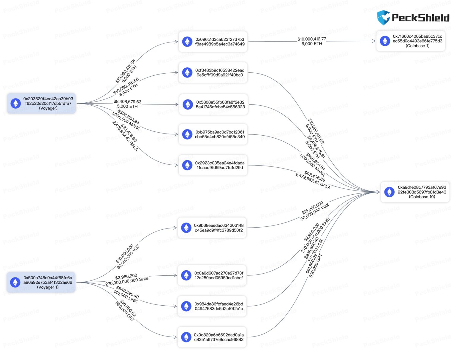
Bankrupt crypto lender Voyager Digital moved 270 billion Shiba Inu (SHIB) tokens to prime US crypto alternate Coinbase in a 12-hour interval this week, in accordance with the blockchain safety agency Peckshield.
These 270 billion SHIB tokens have been value about $3 million at time of switch.
Voyager additionally moved $19 million value of Ethereum (ETH) and $4 million of its native Voyager (VGX) token to Coinbase in the identical 12-hour interval.
“PeckShieldAlert Voyager-labeled addresses have transferred ~$27.7 million value of cryptos to Coinbase, together with 17,000 ETH (~$19 million), 12 million VGX (~$4 million), 270 billion SHIB (~$3 million) inside the final 12 hours.”
Final July, Voyager was pressured to close down buyer withdrawals and deposits after the embattled crypto agency Three Arrows Capital did not pay again a mortgage value tons of of tens of millions of {dollars}.
Voyager ultimately filed for chapter and got here to an settlement to promote $1.3 billion value of belongings and switch its prospects to Binance.US, although the U.S. Securities and Change Fee (SEC) opposed the deal, arguing the settlement may probably violate securities regulation.
New York Choose Michael Wiles sided with Voyager and accepted the deal, although the U.S. Division of Justice (DOJ) is interesting his determination.
As of late February, Voyager’s held $631 million value of crypto in its reserves, together with $81 million value of SHIB, in accordance with the blockchain-tracking agency Lookonchain.
SHIB is buying and selling at $0.00001 at time of writing. The 14th-ranked crypto asset by market cap is down 7.8% previously 24 hours.
Do not Miss a Beat – Subscribe to get crypto electronic mail alerts delivered on to your inbox
Examine Worth Motion
Comply with us on Twitter, Fb and Telegram
Surf The Each day Hodl Combine
Generated Picture: Midjourney
