Yuga Labs introduced that will probably be debuting the open beta for its upcoming Otherside metaverse sport, Legends of the Mara, someday in September. Yuga first demoed Legends of the Mara to a small group of Otherdeed holders in July.
First introduced in March 2022, Otherside continues to characterize the most important enlargement of the Bored Ape Yacht Membership (BAYC) universe, serving as an MMORPG (Massively Multiplayer On-line Function-Enjoying Sport) that’s straight linked to the BAYC ecosystem. Tapping into digital land possession, Otherside allows gamers to personal digital land, authenticated by means of their Otherdeed NFTs, to then discover an open-world sport.
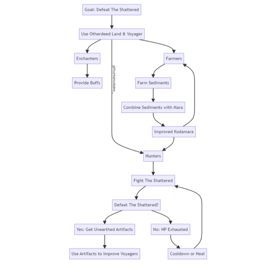
Legends of the Mara, a 2D web-based sport, is rooted within the Otherside metaverse world, the place members leverage their Otherdeed NFTs alongside a brand new NFT that can permit them to farm sediments, hatch their vessels, and battle one thing known as “The Shattered” – with the aim of putting as excessive as attainable.
X person Hunter Solaire offered a complete breakdown of how the sport is structured and what it appears like.
For Otherdeed NFT holders, their digital land collectibles supply them two totally different tiers – surroundings tiers and sediment tiers.
Atmosphere tiers decide the variety of “staff” you possibly can have, whereas sediment tiers decide the variety of “assets” you produce. Nevertheless, “staff” even have tiers of their very own – Koda, Mara (hunters, farmers, enchanters), and Kodamara (developed Mara).

In its announcement, Yuga additionally mentioned that the sport will “evolve over the approaching months” and that its Otherdeed NFT holders may also obtain quite a lot of rewards nearer to the sport’s public launch.
Michael Figge, Yuga’s Chief Artistic Officer, informed nft now in July that Otherside represents “a house for all communities to have the ability to construct issues that resonate with their very own communities.” He mentioned that whenever you go into different metaverse worlds, it provides a “fairly empty expertise” and that hinders real curiosity from individuals who do need to discover these digital worlds.
He emphasised that one other important think about showcasing the neighborhood’s belief in Yuga’s merchandise facilities round its IP licensing mechanisms that usually permit BAYC holders to monetize their PFPs – now encapsulated by its “Made by Apes” platform.
In July, Yuga acquired the metaverse startup Roar Studios to assist push the continuing improvement of Otherside.
Editor’s be aware: This text was written by an nft now employees member in collaboration with OpenAI’s GPT-4.
